我市热企已全部启动热态运行!(文末附全市供热服务电话)
尊敬的抚顺市广大热用户:
您好!近日我市气温持续走低,冬季供热需求全面显现,为有效改善居民室内阴冷环境,确保全市供热系统安全、稳定、高效运行,按照市委、市政府统一安排部署,现我市各供热企业已全面开展热态运行。
目前,全市供热系统正处于逐步升温升压、全网动态调节阶段。热源热网需要缓慢提升供水温度、压力等运行参数,防止升温过快导致供热设备设施故障。加之城市管网覆盖范围广、线路长,需采取“动态调控、逐步升温”方式向居民进行换热。在此期间,居民家中将经历逐步升温蓄热过程,部分用户家中可能出现“得热时间不等”等现象,各供热企业正在全力调整。
为帮助您顺利度过热态运行阶段,现将有关注意事项提示如下:
一、如遇问题及时沟通:请保持室内供热阀门处于开启状态,室内供热设施温度将随管网调节逐步升高。如您家中尚未感受温度提升,请勿频繁操作供热阀门,可拨打所属供热服务电话咨询升温运行情况。
二、适时进行自行排气:如家中暖气出现“半热半凉”或伴有水流声但不热的情况,可能是管道内积存空气所致,可轻轻拧开室内供热设施排气阀(请用容器接水以防外溅),待有水连续流出后关闭,温度将逐渐恢复正常;如邻居家中均已得热而自家仍无温度,请检查室内供热设施阀门是否开启或者供热系统是否存在堵塞。建议每3至5年清洗一次室内供热系统,以保障良好循环状态。
三、注意检查供热设施:请留意家中供热管道、阀门等接口处是否存在渗漏。如发现轻微滴水,可先擦拭并持续观察;如渗漏严重,请勿自行处理,应及时联系所属供热企业安排专业人员维修。
四、严禁私自改动设施:用户不得擅自改动室内供热设施或者改变供热方式,不得擅自安装放水阀、循环泵,不得排放和取用供热设施内的热水。同时,请勿在暖气片等供热设施周围堆放杂物或加装覆盖物,以免影响供热效果。
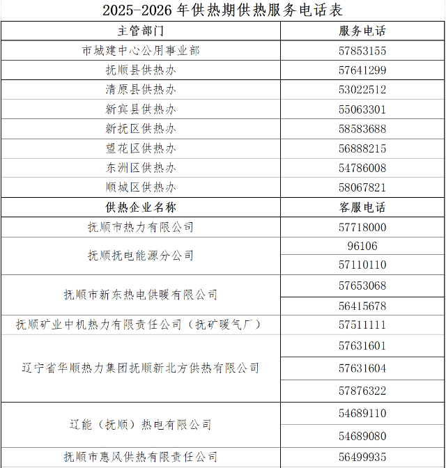
全市供热企业服务热线已全面启用,如您在供热期间遇到任何供热问题,均可随时拨打所属供热企业24小时服务热线,或通过市、区供热主管部门服务监督电话反映,我们将第一时间协调处理,全力保障您的用热权益。
感谢您对我市供热工作的理解与支持!我们将持续加强统筹调度与运行管理,全力确保供热系统平稳运行,确保全市人民温暖过冬。
抚顺市住房和城乡建设局
2025年10月23日



来源:抚顺市住房和城乡建设局
监制 | 刘涛
责编 | 刘冬
